合肥幼儿师范高等专科学校
211 |
985 |
双一流 |
师范
安徽省
高职(专科)
省重点
公办
7140
一切为儿童
0551-62520127,0551-62520128,15255187603
https://www.hfpec.edu.cn/
更多 >
图片
院校首页
历年分数
历年分数
历年分数
普通类
艺术类
体育类
招生计划
院校计划
投档规则(艺术)
投档规则(体育)
招生政策
招生简章
招生资讯
探校攻略
探校攻略
探校攻略
探校攻略
探校攻略
探校攻略
院校首页
> 招生简章
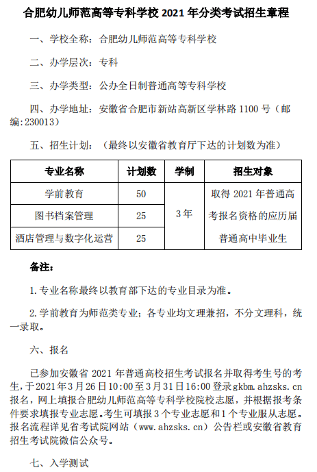
合肥幼儿师范高等专科学校2021年分类考试招生章程
2022-06-22 21:39:58 分享至:
招生简章
招生资讯
合肥幼儿师范高等专科学校2021年分类考试招生章程
2022-06-22 21:39:58